生物滤塔中微生物代谢的灵活性保证了对饥饿干扰的功能恢复

分享到:
点击次数:806 更新时间:2024年01月17日17:12:51 打印此页 关闭

图片

题目:生物滤塔中微生物代谢的灵活性保证了对饥饿干扰的功能恢复

第一作者:王永超

通讯作者:王灿 (wangcan@tju.edu.cn)

通讯单位:天津大学

DOI: https://doi.org/10.1016/j.biortech.2023.130137 

期刊名称:Bioresource Technology

基本内容

营养限制引起的饥饿干扰是生物反应器中常见的问题。然而,对微生物系统如何应对饥饿的理解仍处于起步阶段。本研究利用控制良好的气态甲苯处理生物过滤塔,通过中断其运行,研究了生物膜群落对饥饿的代谢响应机制。结果发现,饥饿前后代谢特性有显著差异。饥饿后主要的碳源利用类型由氨基酸和羧酸向酯类和碳水化合物转变,更有利于提高能量生产。宏基因组测序分析支持了优势代谢底物的改变、代谢稳定性的增强和能量代谢模式的灵活性可能是保证生态系统在饥饿后功能恢复的主要途径。这些结果突出了微生物对饥饿的代谢反应,这将有助于理解功能弹性和生物反应器的稳定性。

图文摘要

图片

文章亮点

•饥饿后生物滤塔性能可以较快恢复。

•饥饿对微生物代谢特性产生了显著影响。

•饥饿干扰增强了微生物代谢网络的稳健性。

•微生物代谢的灵活性保证生物过滤塔功能弹性。

图文总结

去除率被用于评估生物过滤塔运行过程中饥饿前后功能的变化。如图1所示,生物滤塔在启动后约10天的去除效率达到80%以上,此后保持稳定,说明功能稳定。随后,在稳定运行100天后,中断工程生物滤塔的运行,使生物膜经历20天的饥饿。第121天,进口气态甲苯和营养物喷洒恢复到之前的操作参数。在相同进口容量下,去除效率的恢复时间与启动时间基本一致。饥饿前后生物滤塔性能无显著差异,说明微生物群落的功能表达对饥饿具有较强的适应能力。

图片

图1. 饥饿前后的生物滤塔性能的变化。


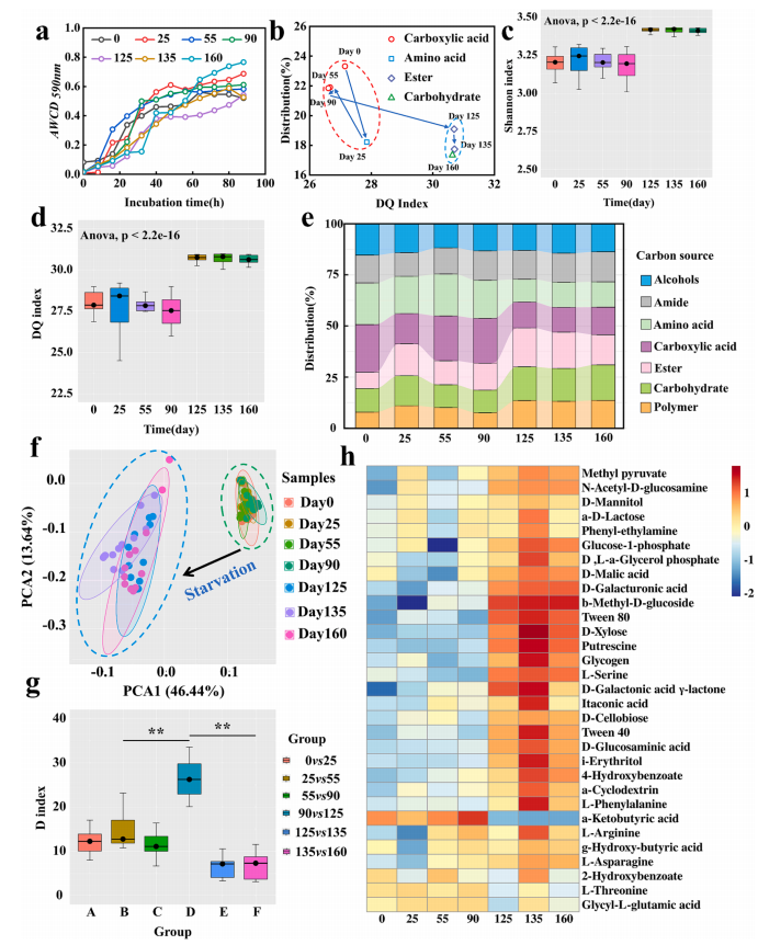
饥饿20天后,饥饿后各组与饥饿前的代谢活性表现出轻微差异(图2)。第125天的平均代谢活性下降,然后在第135天和第160天趋于平缓,说明饥饿对生物膜群落代谢的影响。同时发现饥饿后生物膜的代谢多样性较饥饿前显著增加(p < 0.001;ANOVA检验)。此外,β多样性分析显示的饥饿后代谢多样性的组间距离表明,微生物群落比饥饿前具有更广泛的代谢多样性。饥饿后生物膜微生物群落代谢多样性的增加和扩大可能有利于维持其代谢活性,使其功能迅速恢复。

图片

图2. 生物膜微生物代谢特性分析。

(a)饥饿前后生物过滤塔微生物样品平均代谢活性的测定。(b)饥饿前后微生物群落代谢特征的变化。(c) Shannon指数,(d) DQ指数,(g)组间差异性。(e)饥饿前后微生物群落对底物基质利用情况的变化。(f)饥饿前后微生物代谢多样性变化。(h)饥饿前后微生物群落底物利用能力的变化。


分析微生物代谢网络,进一步确定生物膜群落对饥饿干扰的代谢反应。基于7个网络拓扑参数,发现饥饿前后的微生物分子相关网络遵循不同的变化趋势(图3)。虽然节点数没有显著差异,但饥饿后得到的边缘数较高的网络(p < 0.01)表明不同碳源代谢之间的关联更紧密(图3)。除N-乙酰-D-氨基葡萄糖外,饥饿前关键节点分析中检测到的keystone节点在饥饿后全部消失,说明饥饿导致了keystone节点水平上生物膜群落代谢网络结构的变化(图3c)。此外,keystone节点从饥饿前的10个连接器减少到饥饿后的2个连接器,表明生物膜群落对不同碳源利用的灵活性(图3)。

图片

图3.(a)饥饿前第90天和(b)饥饿后第125天微生物群落对31种不同碳源利用的代谢相关分子网络。(c)不同碳源在生物膜代谢网络中的拓扑作用。(d)基于稳健性分析的细菌群落代谢分子相关网络中自然连通性与去除节点数之间的线性回归关系。饥饿前和饥饿后微生物群落基于代谢的分子相关网络的平均程度(e)、密度(f)和模块化(g)。


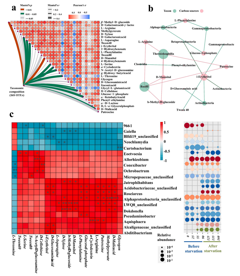
相似性分析(ANOSIM;P = 0.001;R = 0.9)和ADONIS (p < 0.001;R2 = 0.8)结果表明,饥饿扰动会影响生物滤塔生物膜微生物群落的演替。饥饿后,变形菌门(Proteobacteria)成为最优势种,放线菌门(Actinobacteriota)的相对丰度下降。因此,通过Mantel检验来探索群落组成与微生物代谢的关系(图4)。有趣的是,碳源代谢对微生物群落组成有显著影响(p < 0.05)。一些类别,如碳水化合物和羧酸,可能是影响微生物组成的主要因素。细菌与不同碳源代谢之间的相关网络为它们之间的关系提供了更多的证据。Gammaproteobacteria、Alphaproteobacteria、Actinobacteria和Bacilli的演替与不同碳源类别均呈显著相关(p < 0.05)。饥饿后,α变形菌和放线菌的相对丰度增加,而γ变形菌和β变形菌的相对丰度下降。此外,这些细菌分类群的相对丰度变化表明它们对饥饿后功能恢复的重要性,因为它们的丰度恢复到与启动期一致的水平。这些结果表明,饥饿后群落代谢、群落组成和演替的变化可能保证了功能的稳定性。

图片

图4. 微生物群落与碳源代谢的相关性分析。

(a) Mantel试验表明,群落组成与各碳源代谢能力相关。(b)不同碳源和微生物代谢相关网络。绿点代表分类群,红点代表碳源。(c)碳源代谢与微生物之间的相关热图。右图显示了这些微生物的相对丰度分布。


为了揭示饥饿干扰前后生物膜群落的代谢灵活性,分析探讨了基因表达差异。维恩图显示,饥饿前后许多基因的表达存在差异(图5a)。此外,饥饿前后核心基因百分比的显著差异(p < 0.01)也表明饥饿对功能基因表达的影响。因此,在12条KEGG的代谢途径中标注了失调通路基因的数量(图5c)。大多数与代谢途径相关的基因在饥饿后上调。上调基因最多的是碳水化合物代谢途径,而下调基因较多的是萜类/多酮类代谢途径。这可能是微生物群落对饥饿干扰的代谢反应,因为碳水化合物代谢可以为微生物活动提供基本能量。因此,调控这些代谢途径可能更有利于饥饿后微生物功能的恢复。

图片

图5.饥饿前和饥饿后微生物群落代谢功能的变化。

(a)基因差异表达的维恩图。(b)细菌群落代谢途径差异分析。热图显示了细菌群落中这些途径的相对丰度。根据Log2倍变化值选择通路(Top 50)。(c)基于KEGG代谢分析的细菌群落(饥饿后与饥饿前)代谢途径相关的上调和下调基因数量。柱状图顶部的数字表示各自柱状图中包含的路径数量。(d)与碳源代谢结果相关的通路中所涉及的代谢基因示意图。使用Log2倍变化来评估基因丰度的调节(饥饿后与饥饿前)。红色,下调基因;绿色,基因上调。多个步骤的代谢途径用虚线箭头表示。


简而言之,这些结果为微生物代谢灵活性保证饥饿干扰后功能恢复的假设提供了多方面的证据。环境干扰对微生物群落的功能恢复和微生物活性的影响是主要的兴趣领域,并通过工程生态系统的性能和碳源代谢分析在本研究中揭示。结果表明,饥饿后功能恢复受到的影响较小,微生物代谢活动几乎不受影响(图1和2)。根据生态学和细菌学理论,功能恢复依赖于微生物对饥饿的反应。在饥饿前后观察到微生物代谢特征的显著差异(图2)。底物利用类型的变化可能是微生物维持活性或自我保护的一种方式。在本研究中,饥饿后主要的碳源利用类型从氨基酸和羧酸转变为酯和碳水化合物(图2)。碳水化合物的快速便捷代谢更有利于提高能量产生,这可能有助于生物膜群落从饥饿干扰中快速恢复。此外,饥饿也可能导致一定程度的干燥,并引起一些代谢反应,这可能是未来研究的一个有趣的话题。

基因表达的一致性和碳源的代谢能力共同支持了代谢特征的灵活性。饥饿后丝氨酸和苯丙氨酸代谢途径的功能基因表达显著增加。同时,精氨酸的生物合成减少。这可能与饥饿后的能量代谢类型有关。生物合成途径的减弱和代谢途径的增强可以为微生物活动节省更多的能量,这可能是饥饿后微生物快速恢复和功能恢复的直接原因。在主要能量产生途径(TCA循环和糖酵解)中大量上调的基因也有助于能量利用(图5b)。因此,这些综合结果为微生物代谢的饥饿反应提供了强有力的机制依据。

研究结论

综上所述,本研究揭示了微生物群落代谢在应对饥饿和保证功能恢复方面的灵活性。这反映在生物滤塔的性能、恢复力和饥饿前后微生物代谢的差异上。优势代谢底物的改变、代谢稳定性的增强和能量代谢模式的灵活性可能是保证饥饿后生物膜群落功能弹性的主要机制。这项关于饥饿代谢反应的研究结果将有助于了解工程生态系统的功能弹性和提高过程稳定性。




上一条:王灿教授当选国际水协会恶臭与挥发性污染防治专业委员会管理委员 下一条:恶臭假单胞工程菌作为“活性”群体淬灭剂用于生物膜控制,苯系物降解及其环境风险评估